facebook輔大首頁系所連結English
  • 最新消息
  • 系所介紹
  • 本系成員
  • 學生專區
  • 招生專區
  • 系友專區
  • 活動花絮
  • 下載專區

最新消息 / 系所公告

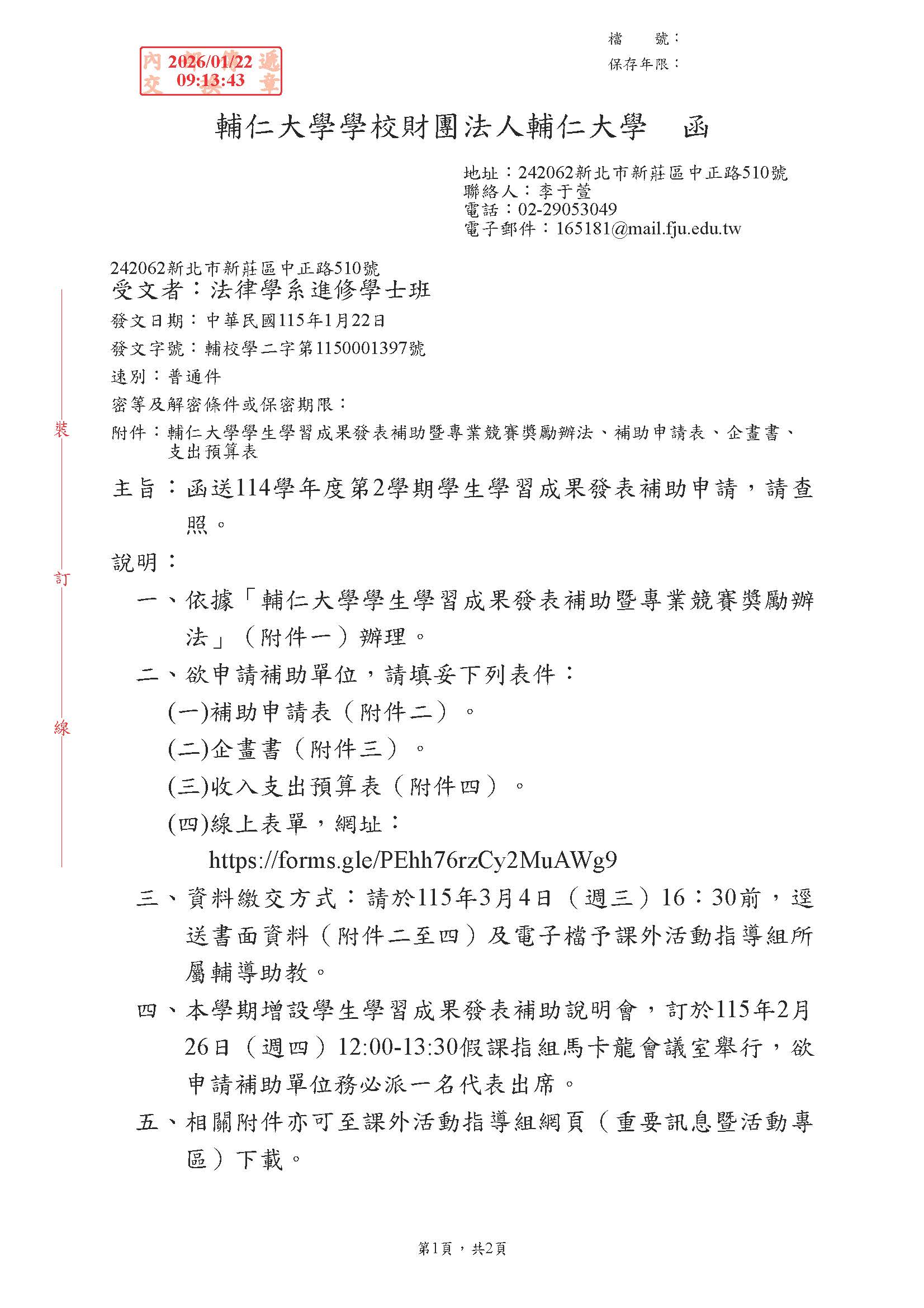
【校內公告】114學年度第2學期學生學習成果發表補助申請


附件1-輔仁大學學習成果發表補助暨專業競賽獎勵辦法
附件2-補助申請表
附件3-企畫書
附件4-收入支出預算表
Back
  • 最新消息
    • 系所公告
    • 活動訊息
    • 讀書會/課輔
    • 獎助學金
    • 實習/徵才
    • 電子報
  • 系所介紹
    • 主任的話
    • 沿革與系史
    • 設立宗旨與教育目標
    • 課程地圖
    • 畢業出路
    • 地理位置與交通
  • 本系成員
    • 法律學院專任師資
    • 兼任師資
    • 行政人員
  • 學生專區
    • 學士班
    • 學習護照
  • 招生專區
    • 學士班
    • 學分(微)學程
    • 高中生專區
  • 系友專區
    • 系友捐款
    • 系友活動
    • 系友資訊平台
  • 活動花絮
    • 演講座談
  • 下載專區
    • 學士班
    • 相關法規
    • 法學英文字彙
天主教輔仁大學法律學系進修學士班
電話:(02)2905-3700
地址:242062新北市新莊區中正路510號(進修部大樓312室)
Copyright 輔仁大學法律學院 All rights reserved. 網頁設計

天主教輔仁大學法律學系進修學士班

電話:(02)2905-3700

地址:242062新北市新莊區中正路510號(進修部大樓312室)

Copyright 輔仁大學法律學系 All rights reserved. 網頁設計